728x90
파이썬 로보틱스에서 재공하는
지도작성 예제로
아래와 같은 기술들을 제공하고 있다.

가우시안 그리드 맵핑은
랜드마크 위치를 나눠진 연속공간에서 가우시안으로 나타내는 것같고

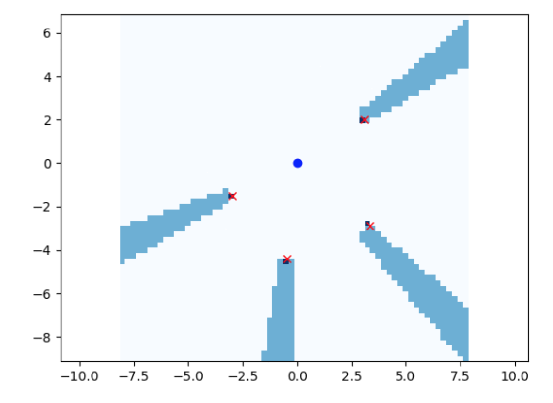
광선 투사방법 레이케스팅 그리드 맵핑은
센서 범위 내 거리들을 모두 측정하나
랜드마크 뒤에 대한 정보는 구할수 없으므로 뒷 공간에 대해서 처리하지 못한다

라이다 그리드 맵핑
광선 투사법으로 위치 기반 지도에서 지도 작성 예시가 되겠다.

이후 내용은
머신러닝에서 자주 나오는 클러스터링과

레이저 측정치로 사각형 물체를 추적하는 예제가 되겠다.

300x250
'로봇 > 로봇' 카테고리의 다른 글
| 파이썬 로보틱스 - 지도작성, 가우시안 그리드 맵 (0) | 2020.07.04 |
|---|---|
| 파이썬 로보틱스 - 점유 격자 지도 작성 알고리즘 복습 (0) | 2020.07.04 |
| 파이썬 로보틱스 - 위치추정, 히스토그램 필터 (0) | 2020.07.04 |
| 14.6~ 3차원 지도 작성 (0) | 2020.06.29 |
| 14.4 증분 지도작성과 사후확률추정 (0) | 2020.06.29 |